Events

New Media Doctoral Seminar

Welcome to the first New Media Doctoral Seminar of the semester!
andre rocha
Photo by André Rocha

Welcome to the first New Media Doctoral Seminar of the semester! 

Thursday // 24.09.2020.

16:30-20:00. 

Join us in Zoom

https://aalto.zoom.us/j/61323477009

We start by having a catch up with the M’Labbers between 16:30-17:00. 

The presentations are OPEN TO EVERYONE and will start at 17:00. 

_____________________________________________________________________________

Mediated by Professor Lily Diaz-Kommonen we will have two great presentations + Q&A discussion after the presentations!

Massimo Menichinelli (Doctoral Candidate / Aalto University / School of Arts, Design and Architecture)

new media doctoral seminar

Open and collaborative design processes. Meta-Design, ontologies and platforms within the Maker Movement

ABSTRACT

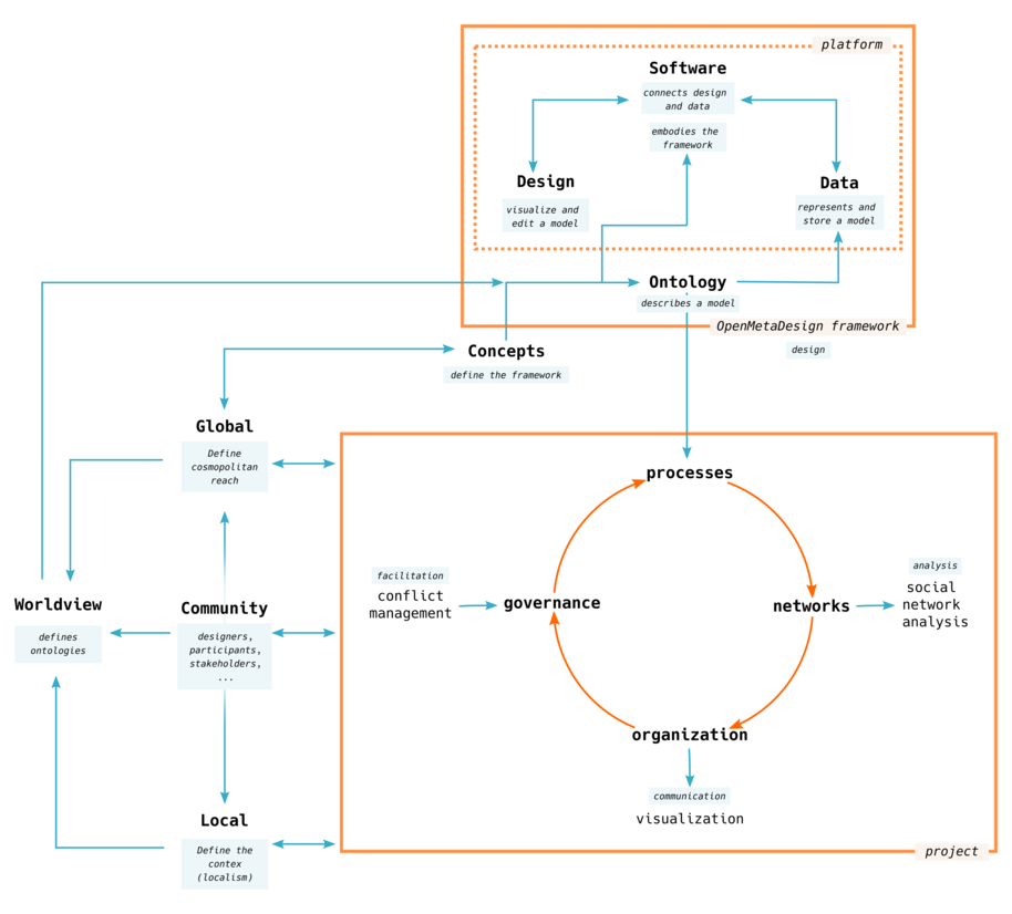
The emergence of the Maker Movement has taken place in the context of a design practice and research that is now open, peer-to-peer, diffuse, distributed, decentralized; activity-based; meta-designed; ontologically-defined; locally-bounded but globally-networked and community-centered. For many years the author participated and worked in the Maker Movement, with a special focus on its usage of digital platforms and digital fabrication tools for collaboratively designing and manufacturing digital and physical artifacts as Open Design projects. The author’s main focus in practice and research as a meta-designer was in understanding how can participants in distributed systems collaboratively work together through tools and platforms for the designing and managing of collaborative processes. The main research question of this dissertation is: How can we support and integrate the research and practice of meta-designers in analyzing, designing and sharing open and collaborative design and making processes within open, peer-to-peer and distributed systems?

The focus evolved and changed with three main phases: from facilitating collaborative design processes with 1) guidelines for a generic design approach, process and tools, to the use of 2) design tools and workshops that encode the methodology to developing 3) a digital ontology and the related digital platform. In the latter, the ontology for describing, documenting, sharing and designing collaborative design processes was developed as part of a broader conceptual framework, OpenMetaDesign, that builds the ontology on top of concepts describing design processes, and encodes it in a digital platform. The role of the ontology is to support the practice and research with a Research through Design approach that works not just on understanding the practice but also informing it, navigating it and continuously redesigning it. This dissertation is an exploration of the possible role, practice and profile of meta-designers that work in facilitating distributed, open and collaborative design and making processes in the Maker Movement. As a result, it provides insights on the practice and artifacts of the author and also a strategy and tools for applying the same exploration to other meta-designers. Following a Research through Design framework for bridging practice and research, the dissertation redefines Meta-Design in the Maker Movement as the design of digital ontologies of design processes as design material. Ultimately, the practice of designing a Metadata Ontology for Ontological Design through the design of bits (digital environments) and atoms (physical artifacts) with and for Open, Peer-to-Peer, Diffuse, Distributed and Decentralized Systems. Finally, it redefines meta-designers as designers, facilitators, participants, developers and researchers embedded in social networks that define their activities, profiles and boundaries for the ontologies they design.

messing menichielli

BIO

Massimo Menichinelli is a designer and researcher who works on open, collaborative, and co-design projects and the systems that enable them since 2005. Massimo has published several books and scientific articles about Fab Labs, the Maker movement, Open Design and collaborative design processes; furthermore, he has given lectures and workshops in various countries including Italy, Spain, Finland, Germany, United Kingdom, Mexico, Colombia, South Korea and Singapore. He worked on the development of several Fab Labs including the Aalto Fab Lab (Helsinki), the MUSE Fab Lab (Trento) and Opendot (Milan), and has facilitated more while working as a Director at Make In Italy Italian Fablab & Makers CDB Foundation where he researched and facilitated Fab Labs and Makers in Italy. He lectured on Digital Fabrication and Open Design at Aalto University, SUPSI (Lugano) and at the Fab Academy edition at WeMake and Opendot (Milan). He also worked as a project manager for research projects at IAAC | Fab City Research Lab / Fab Lab Barcelona, especially in the MAKE-IT, SISCODE and DSISCALE Horizon 2020 European projects, as coordinator of the DDMP - Distributed Design Market Platform project of Creative Europe and as project manager of Fablabs.io, the official and open source platform for the global Fab Lab Network. He currently is Research Fellow at RMIT University - Royal Melbourne Institute of Technology, in its European Hub in Barcelona, managing the Horizon 2020 MSCA-RISE project OpenInnoTrain.

/////////////////////////////////////////////////////////////////////////////////

André Rocha(Adjunct Professor at the Higher School of Education from the Polytechnic of Lisbon)

new media doctoral seminar

ABSTRACT  

GROUU is a Research through Design process aimed at understanding the role of Tacit Knowledge (TK) in an Open Source Agriculture ecosystem. To do so, different iterations of the same system - GROUU - will be introduced to different real agricultural contexts and communities.

‌GROUU is also an Open Source modular system formed by a set of sensors and actuators. GROUU automates some agricultural tasks, like fertilizing and watering, to optimize it by recognizing success patterns from Sensor and User-Generated Data. Optimization is directly related to the amount and diversity of data and users.

This Research project explores the hypothetical formation of Digitized TK through a diverse implementation of Open Source Agriculture, and by assuming that some of the sensor data recorded throughout the process is formed by practical actions of the Farmer over its surrounding environment (the farm) and therefore by TK.

The project is divided into three stages:

  • The first focuses on GROUU’s adoption by diverse Users and tries to understand it by testing different dissemination strategies.
  • Then, it will address the engagement of users in the design process. Open Source is fundamental, but what about the engagement of the actual Users: Apart from Makers and motivated designers, how can Farmers and Farming communities engage in developing Open Agriculture?
  • The last step is about the possible implications and applications of TK in Open Agriculture:
  • On a technical level, to digitize and integrate it into Open Source Agriculture.
  • On a design level, to generate new Open Data streams between different agricultural contexts and communities: 

Can Agricultural TK become Open Agricultural Knowledge? So, therefore, a Common?

Bio

André Rocha is Adjunct Professor at the Higher School of Education from the Polytechnic of Lisbon.

André ran his own design office (EVOL/LEVO) between 2003 and 2017 when he decided to dive into full-time design education and research. As a senior designer, André has the privilege of working in a wide variety of contexts. This mixture turned him into a maker, enchanted by creative and productive processes. His research also tries to blend these, by continually looking at expanding design into/on fields such as informal education (fabschools.pt) or agriculture (grouu.cc). The later – GROUU – being the project through which he pursues his PhD at Nova University of Lisbon / University of Porto Digital Media Program.

He recently (2019) graduated from Fab Academy, an intensive 6-month digital manufacturing and rapid prototyping program led by Neil Gershenfeld at MIT’s Center for Bits and Atoms (CBA).

At the Higher School of Education from the Polytechnic of Lisbon, where he teaches Product and Interaction Design, he co-manages the local Fablab (Fablab Benfica), coordinates its participation in the Distributed Design Platform, and is in charge of Maker Faire Lisbon.

Lastly, as an Open Culture and Design activist, he co-founded DAR - a non-profit association – and is currently Open Design and Tech Lead at the Creative Commons Portuguese Chapter. At DAR, he was director, manager at the Fablab and ran a one hundred episodes interviews radio show/podcast about Open Culture.

He is an active collaborator of the Creative Commons Global Network and an organizing committee member of the CC Global Summit since 2016. 

  • Updated:
  • Published:
Share
URL copied!